Generating PDF…

Preparing…
← Back

Using Timer & Interrupt Arduino APIs

DE6417 Microcontrollers 2

Pin Change Interrupts & Hardware Timer Control

Learning Objectives

  • Review timer fundamentals and CTC (Clear Timer on Compare) mode
  • Explore Arduino timer libraries and APIs
  • Use the TimerOne library for simplified interrupt setup
  • Drive GPIO pins directly with hardware timer outputs
  • Implement real-time frequency adjustment using a potentiometer
  • Understand the trade-offs between library use and direct register access
  • Preview Pin Change Interrupts (PCINT)

Timer Fundamentals Review

  • Timer1 is a 16-bit timer on ATmega328P
  • Can generate interrupts at programmable frequencies
  • Previous lecture: toggled LED in ISR, measured with oscilloscope
  • Timer has multiple operating modes controlled by TCCR1A and TCCR1B registers

Key Concept: Timers count clock cycles and trigger events when reaching specific values.

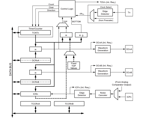
ATmega328P Timer1 Block Diagram

Timer Modes: Normal, CTC & Fast PWM

Normal Mode

  • Counter counts from 0 to MAX (65535 for 16-bit)
  • Interrupt triggers when counter matches OCR1A value
  • Counter continues counting (doesn't reset)

CTC Mode (Clear Timer on Compare)

  • Counter automatically resets to 0 when it hits OCR1A
  • OCR1A becomes the "TOP" value
  • No manual counter reset needed in ISR

Fast PWM Mode

  • Counter counts from 0 to TOP, then resets to 0
  • Output pin set at BOTTOM, cleared when counter matches OCR1A
  • Produces a variable duty-cycle waveform
  • Higher frequency than Phase Correct PWM
Normal Mode: OCR1A TCNT1 OC1A CTC Mode: TOP TCNT1 OC1A Fast PWM: OCR1A TCNT1 TOP OC1A Compare/TOP value Output pin (OC1A)

The Challenge with Raw Timer Programming

  • Timer registers are complex with many configuration bits
  • Reading documentation takes hours or days
  • Simple tasks like "generate 1kHz interrupt" require extensive setup
  • Different timers (Timer0, Timer1, Timer2) have different capabilities
Question: Are there APIs or libraries to simplify timer configuration?

Finding Arduino Libraries

  • Go to Tools → Manage Libraries in Arduino IDE
  • Or visit Arduino Library documentation online
  • Over 200+ community-contributed libraries available
  • Search for "timer" reveals many options:
    • Arduino Timer Library
    • Async Timer
    • TimerOne (our focus)

🔧 Arduino Library Manager

Search: timer

✓ TimerOne by Paul Stoffregen

The TimerOne Library

  • Created by Paul Stoffregen (Teensy developer)
  • Works with ATmega168, ATmega328, and Arduino Mega
  • Provides simple API for Timer1 control

Key Functions:

  • Timer1.initialize(microseconds) - Set the timer period
  • Timer1.attachInterrupt(callback) - Set ISR callback
  • Timer1.pwm(pin, duty) - PWM output on pin 9 or 10
  • Timer1.detachInterrupt() - Disable interrupt
  • Timer1.disablePwm(pin) - Disable PWM

Understanding the duty parameter:

The duty value is a 10-bit number (0–1023), just like analogRead(). The library maps it so that:

  • 0 = 0% duty cycle (always LOW)
  • 512 = 50% duty cycle (HIGH half the time) — because 512/1023 ≈ 50%
  • 1023 = 100% duty cycle (always HIGH)
// Include the library
#include <TimerOne.h>

void setup() {
  pinMode(10, OUTPUT);
  
  // Initialize for 500ms period
  Timer1.initialize(500000);
  
  // Set 50% duty cycle on pin 9
  // duty range: 0 (off) to 1023 (full on)
  // 512 / 1023 ≈ 50%
  Timer1.pwm(9, 512);
  
  // Attach interrupt callback
  Timer1.attachInterrupt(myCallback);
}

void myCallback() {
  // Called every 500ms
  digitalWrite(10, !digitalRead(10));
}

TimerOne Output Signals

From the previous code example, here are the two output waveforms:

Pin 9 — PWM 50% duty cycle (Timer1.pwm(9, 512)) HIGH LOW 250ms 250ms T = 500ms Pin 10 — ISR toggle (myCallback every 500ms) HIGH LOW 500ms 500ms T = 1000ms (1 Hz blink)
Note: Pin 9's PWM frequency = 1/500ms = 2 Hz. Pin 10 toggles each interrupt, so its output frequency = interrupt freq ÷ 2 = 1 Hz.

Simplified Timer Setup

With TimerOne, a 100Hz interrupt needs just 2 lines of code:

  • Timer1.initialize(10000) - 10,000 µs = 100 Hz
  • Timer1.attachInterrupt(callback)

Important Notes:

  • The Timer1 object is pre-created by the library
  • Callback is a regular function, not an ISR macro
  • Library handles ISR internally, calls your function
  • Keep volatile for shared variables (good practice)
#include <TimerOne.h>

#define LED_PIN 8

volatile bool ledState = false;
volatile unsigned long interruptCounter = 0;

void blinkCallback() {
  ledState = !ledState;
  digitalWrite(LED_PIN, ledState);
  interruptCounter++;
}

void setup() {
  Serial.begin(9600);
  pinMode(LED_PIN, OUTPUT);
  
  // 10,000 µs = 10 ms = 100 Hz
  Timer1.initialize(10000);
  Timer1.attachInterrupt(blinkCallback);
}

void loop() {
  Serial.print("Count: ");
  Serial.println(interruptCounter);
  delay(500);
}

Understanding Interrupt vs Output Frequency

$f_{output} = \frac{f_{interrupt}}{2}$

Why divide by 2?

  • Each interrupt toggles the LED (HIGH → LOW or LOW → HIGH)
  • One complete cycle = 2 toggles (2 interrupts)
  • Example: 100 Hz interrupt → 50 Hz LED blink frequency
Period (µs) Interrupt Freq Output Freq
10,000 100 Hz 50 Hz
5,000 200 Hz 100 Hz
1,000 1 kHz 500 Hz

Real-time Frequency Adjustment

Two approaches to update frequency dynamically:

Method 1: Update in ISR

  • Read potentiometer in loop()
  • Update OCR1A in ISR for immediate effect

Method 2: Update in Main Loop

  • Works even without ISR (pure hardware mode)
  • Direct write to OCR1A register
  • Change takes effect on next compare match
Timer Mode: CTC (Clear Timer on Compare Match) — WGM12 = 1 in TCCR1B. OC1A pin toggles on match via COM1A0 = 1 in TCCR1A.
// Method 2: Pure hardware + main loop update
#define POT_PIN A5

void setup() {
  // Set PB1 (Arduino Pin 9) as OUTPUT
  // DDRB = Data Direction Register for Port B
  // PB1 = bit 1 of Port B = Arduino digital pin 9
  // This pin is also the OC1A hardware output
  DDRB |= (1 << PB1);
  // Arduino equivalent: pinMode(9, OUTPUT);

  // Toggle OC1A on compare match
  TCCR1A = (1 << COM1A0);

  // CTC mode (WGM12) + no prescaler (CS10)
  TCCR1B = (1 << WGM12) | (1 << CS10);

  OCR1A = 8000;  // Initial compare value
}

void loop() {
  uint16_t adc = analogRead(POT_PIN);
  
  // Map 0-1023 to 1000-32000
  uint16_t newOCR = map(adc, 0, 1023, 
                         1000, 32000);
  
  // Atomic update (16-bit register)
  noInterrupts();
  OCR1A = newOCR;
  interrupts();
  
  delay(10);  // Debounce
}

Achievable Frequency Range

With potentiometer mapped to OCR1A values 1000-32000:

OCR1A Value Interrupt Freq Toggle Output
32,000 500 Hz 250 Hz
16,000 1 kHz 500 Hz
8,000 2 kHz 1 kHz
1,000 16 kHz 8 kHz

Formula: f = 16,000,000 / (2 × OCR1A)

The Big Idea: PWM → Any Waveform

A digital pin can only be HIGH (5V) or LOW (0V). But by changing the duty cycle over time, we control the average voltage at each instant.

📊

Duty Cycle = Amplitude

$V_{avg} = V_{cc} \times D$

⏱️

Update Rate = Resolution

Timer ISR updates duty at fixed intervals

🔄

Pattern = Waveform

How duty changes over time defines the shape

Duty cycle changing over time → average voltage traces a waveform shape PWM pulses (varying width) — — Average voltage (triangle waveform) Each pulse has the same frequency — only the duty cycle changes from step to step

Square Wave via PWM

The simplest waveform — duty cycle alternates between 0% and 100%:

Square Wave: Duty toggles 0% ↔ 100% Duty: 0% PWM Output (Pin 9): 5V 0V Average Voltage: 5V 0V
#define PWM_PIN 9   // OC1A output pin
#define POT_PIN A0  // Potentiometer input

// 'volatile' because these are shared
// between ISR and main loop
volatile uint16_t halfPeriod = 20;
volatile uint16_t counter = 0;
volatile bool high = false;

// Runs every 25µs (40 kHz)
ISR(TIMER1_COMPA_vect) {
  counter++;  // Count ISR calls
  // When we've counted enough calls,
  // toggle the output state
  if (counter >= halfPeriod) {
    high = !high;   // Flip HIGH↔LOW
    counter = 0;    // Reset counter
  }
  // Set duty to 100% or 0% based on state
  if (high) {
    analogWrite(PWM_PIN, 255);  // 100% duty
  } else {
    analogWrite(PWM_PIN, 0);    // 0% duty
  }
}

void setup() {
  pinMode(PWM_PIN, OUTPUT);

  TCCR1A = 0;  // Clear control register A
  // CTC mode (auto-reset at OCR1A)
  // No prescaler (16 MHz clock)
  TCCR1B = (1 << WGM12) | (1 << CS10);
  // 16MHz / (399+1) = 40 kHz ISR rate
  OCR1A = 399;
  // Enable compare match interrupt
  TIMSK1 = (1 << OCIE1A);
}

void loop() {
  // Read pot (0–1023)
  uint16_t adc = analogRead(POT_PIN);
  // Protect 16-bit write from ISR
  noInterrupts();
  // Map pot to square wave speed
  // Low value = fast, high = slow
  halfPeriod = map(adc, 0, 1023, 5, 200);
  interrupts();
}

Triangle Wave via PWM

Duty cycle ramps up from 0→255, then ramps down 255→0 linearly:

Triangle Wave: Duty ramps 0→255→0 linearly Duty: 0% PWM Output (Pin 9): 5V 0V Average Voltage: 5V 0V
// Triangle wave generation
// duty ramps: 0→255→0→255→...
static uint8_t duty = 0;
static int8_t direction = 1; // +1=up, -1=down

// stepSize controls the waveform frequency
// Read from pot in loop() (not shown)
ISR(TIMER1_COMPA_vect) {
  // Increase or decrease duty each tick
  duty += direction * stepSize;

  // Hit the top → reverse to ramp down
  if (duty >= 255) {
    duty = 255;
    direction = -1;
  }
  // Hit the bottom → reverse to ramp up
  else if (duty <= 0) {
    duty = 0;
    direction = 1;
  }

  // Set PWM duty cycle on Pin 9
  // duty=0 → 0V avg, duty=255 → 5V avg
  analogWrite(9, duty);
}

// stepSize=1 → 512 ISR calls per cycle
// stepSize=4 → 128 ISR calls per cycle
// Higher stepSize = higher frequency

Sine Wave via PWM (SPWM)

Use a Look-Up Table of pre-calculated sine values to set the duty cycle:

Sine Wave: Duty follows sin() look-up table Duty: 50% PWM Output (Pin 9): 5V 0V Average Voltage: 5V 0V
// Look-Up Table: one full sine cycle
// 64 samples, values 0–255 (8-bit PWM)
// Formula: LUT[i] = 127 + 127×sin(2π×i/64)
// Stored in flash (const) to save RAM
const uint8_t sineTable[64] = {
  128,140,153,165,176,187,197,205,
  213,219,224,228,231,233,234,234,
  233,231,228,224,219,213,205,197,
  187,176,165,153,140,128,115,102,
   90, 79, 68, 58, 50, 42, 36, 31,
   27, 24, 22, 21, 21, 22, 24, 27,
   31, 36, 42, 50, 58, 68, 79, 90,
  102,115 };

static uint16_t index = 0;
// 'speed' set from pot in loop()

ISR(TIMER1_COMPA_vect) {
  // Read next duty value from table
  analogWrite(9, sineTable[index]);
  // Advance index by 'speed' steps
  // Wraps around using modulo (%)  
  index = (index + speed) % 64;
}

// speed=1 → walk through every sample
//   → slowest sine frequency
// speed=4 → skip 3 samples each time
//   → 4× faster sine frequency

🔧 Interactive: PWM Waveform Builder

PWM pulses Average voltage (waveform) Duty cycle indicator

Lab 1: System Architecture

Your digital signal generator uses two independent timers working together:

Timer1 (CTC) ISR at 40 kHz OCR1A = 399 ISR(TIMER1_COMPA_vect) Compute duty cycle based on waveform mode (square / tri / sine) analogWrite(9, duty) Timer2 PWM carrier ~490 Hz hardware Pin 9 PWM output → oscilloscope Pot (A0) ADC → frequency Button (D2) mode switch Two Timers Running Simultaneously: Timer1 → CTC interrupt (40 kHz) Timer2 → PWM carrier (~490 Hz)
Key Concept: Timer1 (CTC) controls how often the duty is updated (sampling rate). Timer2 (via analogWrite) controls the PWM carrier signal. They are independent — Timer1 "shapes" the waveform by changing duty, Timer2 generates the actual PWM switching.

The Sampling Clock: Timer1 CTC Formula

The ISR must run fast enough to produce smooth waveforms. We use CTC mode (Clear Timer on Compare):

Output Compare Register value:

$$\text{OCR1A} = \frac{f_{CPU}}{\text{Prescaler} \times f_{ISR}} - 1$$

Rearranged for ISR frequency:

$$f_{ISR} = \frac{f_{CPU}}{\text{Prescaler} \times (\text{OCR1A} + 1)}$$

Example Calculation

Want \( f_{ISR} = 40{,}000 \) Hz
\( f_{CPU} = 16{,}000{,}000 \) Hz
Prescaler = 1 (no division)

\( \text{OCR1A} = \frac{16{,}000{,}000}{1 \times 40{,}000} - 1 = 399 \)

Why 40 kHz?

For a 50 Hz waveform with 256 steps:
Minimum ISR rate = \( 50 \times 256 = 12{,}800 \) Hz

40 kHz gives ~3× headroom, ensuring smooth output even at maximum waveform frequency.

Register Setup

TCCR1A = 0;
TCCR1B = 0;
TCNT1  = 0;
OCR1A  = 399;
TCCR1B |= (1 << WGM12);
TCCR1B |= (1 << CS10);
TIMSK1 |= (1 << OCIE1A);

PWM Average Voltage Formula

PWM is a digital signal, but its average voltage acts like an analog output:

$$V_{avg} = V_{CC} \times D = V_{CC} \times \frac{T_{on}}{T_{total}}$$

where \( D \) = duty cycle (0 to 1),  \( V_{CC} = 5\text{V} \),  \( T_{on} \) = HIGH time per period

analogWrite(9, 191) → D = 75% 5V 0V T_on (75%) T_off T_total (one PWM period)
analogWrite Duty Cycle \( V_{avg} \)
00%0.00 V
6425%1.25 V
127~50%2.49 V
191~75%3.75 V
255100%5.00 V
Formula: \(\displaystyle D = \frac{\text{analogWrite value}}{255}\)
\(\displaystyle V_{avg} = 5 \times \frac{\text{value}}{255}\)

Controlling Waveform Frequency

The ISR rate is fixed (40 kHz). Waveform frequency is controlled by how fast we step through duty values:

Triangle wave frequency (one full cycle = 0→255→0 = 510 steps):

$$f_{wave} = \frac{f_{ISR} \times \text{stepSize}}{2 \times 256} = \frac{f_{ISR} \times \text{stepSize}}{512}$$

Sine wave frequency (LUT of N entries):

$$f_{wave} = \frac{f_{ISR} \times \text{stepSize}}{N}$$

Example: Triangle at 10 Hz

Want \( f_{wave} = 10 \) Hz
\( f_{ISR} = 40{,}000 \) Hz

\( \text{stepSize} = \frac{10 \times 512}{40{,}000} = 0.128 \)

Since stepSize must be an integer ≥ 1,
min frequency ≈ \( \frac{40{,}000}{512} \approx 78 \) Hz

Solution: Use a fractional accumulator or reduce ISR rate for low frequencies.

Potentiometer Mapping

ADC reads 0–1023 from the pot.
Map to stepSize:

void loop() {
  int pot = analogRead(A0);
  // Map pot → stepSize (1–50)
  stepSize = map(pot, 0, 1023,
                 1, 50);
}

Higher stepSize → faster stepping → higher \( f_{wave} \)

Frequency Summary Table

Step Triangle Sine (64)
178 Hz625 Hz
2156 Hz1250 Hz
5391 Hz3125 Hz
10781 Hz6250 Hz

Sine LUT with 64 entries cycles faster (fewer steps per period) than triangle with 512.

Sine Look-Up Table (LUT)

A sine wave requires non-linear duty values. Pre-compute them into a flash-stored array:

LUT entry formula (N = table size, 8-bit PWM):

$$\text{LUT}[i] = 127 + 127 \times \sin\!\left(\frac{2\pi \, i}{N}\right)$$

Output range: 0–254 → maps to 0–100% duty → 0–5V average

64-Entry Sine LUT → Duty Cycle 255 127 0 LUT index (0–63) duty
Why 64 entries?
Balance between smoothness and memory. 64 bytes is tiny for flash but gives \( 360° / 64 = 5.6° \) resolution — plenty smooth for audio-range signals.
Why const?
Stores the table in flash (program memory) instead of RAM. On ATmega328P: 32 KB flash vs only 2 KB RAM.
// Pre-calculated sine look-up table
// 64 samples, stored in flash memory
// LUT[i] = 127 + 127 × sin(2π×i/64)

const uint8_t sineTable[64] = {
  128, 140, 153, 165, 176, 187, 197, 205,
  213, 219, 224, 228, 231, 233, 234, 234,
  233, 231, 228, 224, 219, 213, 205, 197,
  187, 176, 165, 153, 140, 128, 115, 102,
   90,  79,  68,  58,  50,  42,  36,  31,
   27,  24,  22,  21,  21,  22,  24,  27,
   31,  36,  42,  50,  58,  68,  79,  90,
  102, 115, 128
};

// ISR walks through the table
// 'volatile' — shared between ISR & loop
volatile uint8_t stepSize = 1;
static uint8_t idx = 0;

ISR(TIMER1_COMPA_vect) {
  // Advance index by stepSize
  // wrapping around with modulo
  idx = (idx + stepSize) % 64;

  // Set PWM duty from the table
  analogWrite(9, sineTable[idx]);
}

// In loop(): pot controls stepSize
void loop() {
  int pot = analogRead(A0);
  stepSize = map(pot, 0, 1023, 1, 20);
}

Carrier vs. Waveform Frequency

The signal generator has three frequency layers — understanding their relationship is the key insight:

1. CPU Clock

\( f_{CPU} = 16 \text{ MHz} \)

Base oscillator. Drives everything.

2. ISR Rate (Timer1)

\( f_{ISR} = 40 \text{ kHz} \)

How often duty is updated.

3. PWM Carrier (Timer2)

\( f_{PWM} \approx 490 \text{ Hz} \)

Hardware switching frequency.

Frequency Spectrum (logarithmic scale) 1 Hz 100 Hz 1 kHz 10 kHz 100 kHz 16 MHz Output: 1–50 Hz ~490 Hz 40 kHz CPU × 10 apart × 80 apart stepSize + ISR rate analogWrite (Timer2) OCR1A (Timer1)
Why does this work? The waveform frequency (1–50 Hz) is much slower than the PWM carrier (490 Hz). Each PWM cycle carries a slightly different duty → the envelope of all those pulses traces the waveform shape. An oscilloscope shows the raw PWM, but a low-pass filter (or your eyes on an LED) reveals the smooth analog waveform.

See Your Signal: RC Low-Pass Filter

The PWM output on Pin 9 is a digital signal. To see the smooth analog waveform, add a simple RC low-pass filter:

RC Low-Pass Filter Circuit Pin 9 PWM out R C GND Oscilloscope or Multimeter V_in (PWM) V_out

Cut-off frequency:

$$f_c = \frac{1}{2\pi RC}$$

Time constant:

$$\tau = R \times C$$

How It Works

The capacitor charges when PWM is HIGH and discharges when LOW. If the RC time constant is much longer than the PWM period, the capacitor voltage smooths out to the average — your waveform!

Choosing R and C

Rule: \( f_c \) must be above the waveform frequency but below the PWM carrier:

\( f_{wave} \ll f_c \ll f_{PWM} \)

\( 50\text{ Hz} \ll f_c \ll 490\text{ Hz} \)

Example: R = 1 kΩ, C = 1 μF

\( f_c = \frac{1}{2\pi \times 1000 \times 0.000001} \)

\( f_c = \frac{1}{0.00628} \approx \mathbf{159\text{ Hz}} \)

✅ Well above 50 Hz (passes waveform)
✅ Well below 490 Hz (blocks carrier)

Other Combinations

R C \( f_c \)
1 kΩ1 μF159 Hz
1 kΩ4.7 μF34 Hz
10 kΩ100 nF159 Hz
4.7 kΩ470 nF72 Hz

Lower \( f_c \) = smoother output but more waveform attenuation.

Summary & Questions

We covered:

  • ✅ Timer fundamentals: Normal, CTC & Fast PWM modes
  • ✅ The TimerOne library — simplified timer API
  • ✅ CTC mode register config & frequency formula: \( \text{OCR1A} = \frac{f_{CPU}}{\text{Prescaler} \times f_{ISR}} - 1 \)
  • ✅ Real-time frequency adjustment with potentiometer
  • ✅ PWM waveform shaping: square, triangle & sine (SPWM)
  • ✅ Average voltage: \( V_{avg} = V_{CC} \times D \)  |  Sine LUT: \( \text{LUT}[i] = 127 + 127\sin(2\pi i/N) \)
  • ✅ Carrier vs. waveform frequency — three frequency layers
  • ✅ RC low-pass filter: \( f_c = \frac{1}{2\pi RC} \) to view your analog signal

Next: Pin Change Interrupts (PCINT)

❓ Questions?